
PDF Publication Title:
Text from PDF Page: 002
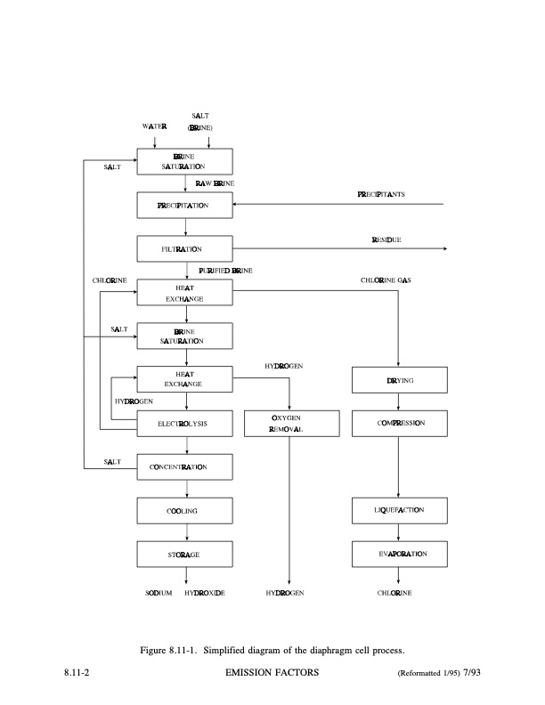
Figure 8.11-1. Simplified diagram of the diaphragm cell process. 8.11-2 EMISSION FACTORS (Reformatted 1/95) 7/93PDF Image | chlor-alkali electrolysis process
PDF Search Title:
chlor-alkali electrolysis processOriginal File Name Searched:
chlor-alkali.pdfDIY PDF Search: Google It | Yahoo | Bing
Salgenx Redox Flow Battery Technology: Power up your energy storage game with Salgenx Salt Water Battery. With its advanced technology, the flow battery provides reliable, scalable, and sustainable energy storage for utility-scale projects. Upgrade to a Salgenx flow battery today and take control of your energy future.
| CONTACT TEL: 608-238-6001 Email: greg@salgenx.com | RSS | AMP |