
PDF Publication Title:
Text from PDF Page: 047
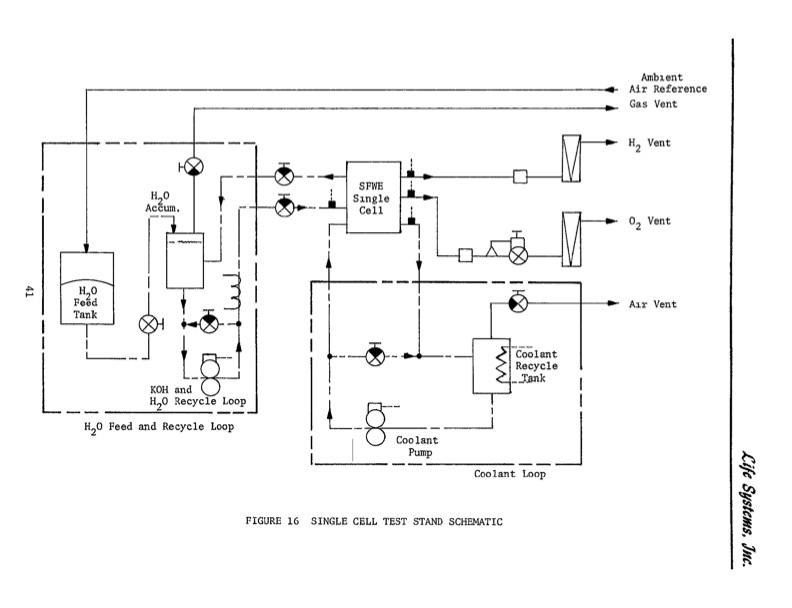
Peed i __ -Ce l l an Ambient c AirReference Gas Vent H2 Vent 02 Vent Air Vent so 02Vn Tank Ac.J 'I r I ootk - -- Pump_________________ Coolant Loop FIGURE 16 SINGLE CELL TEST STAND SCHEMATIC KOHR d H20 Recycle Loop H20 Feed ad Recycle LoopPDF Image | STATIC FEED WATER ELECTROLYSIS PROCESS
PDF Search Title:
STATIC FEED WATER ELECTROLYSIS PROCESSOriginal File Name Searched:
19770011797.pdfDIY PDF Search: Google It | Yahoo | Bing
Salgenx Redox Flow Battery Technology: Power up your energy storage game with Salgenx Salt Water Battery. With its advanced technology, the flow battery provides reliable, scalable, and sustainable energy storage for utility-scale projects. Upgrade to a Salgenx flow battery today and take control of your energy future.
| CONTACT TEL: 608-238-6001 Email: greg@salgenx.com | RSS | AMP |